CONSTRUCCIÓN
“Desde mi experiencia hacia tus objetivos”
CONSTRUCCION
SI EXISTE ALGÚN TEMA DE ESPECIAL INTERES EN QUE YO PUEDA APORTAR CONOCIMIENTO PODEIS INDICARLO Y TRATARÉ DE RESOLVERLO.
El acceso a los botones de color azul necesitan uso de contraseña
Se accede al video que muestra el planteamiento estadístico realizado para estimar por donde pueden ir las bajas en una determinada licitación. La idea nació en el año 1985 estando como Delegado en Hispano Alemana de Construcciones desde una calculadora programable Texas y vino desarrollándose hasta la versión del año 2008 ya en OHL.
2.- INTELIGENCIA ARTIFICIAL PARA LICITACIONES
Se accede al video de demostración del desarrollo que estábamos realizando en OHL de aplicación de inteligencia artificial en 2016 para las estimaciones de bajas en las licitaciones. Ignoro si llegó a estar operativo dentro de OHL y si se introdujeron las modificaciones necesarias al salir yo de OHL.
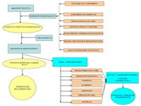
EJEMPLOS DE ANALISIS DE PROYECTOS
VARIANTE DE GRANADA
PUERTO DE CADIZ
PUERTO DE BILBAO
Seguidamente pongo algunos ejemplos de Hojas de Ruta desarrolladas sin identificar la obra por tema de confidencialidad que tienen como soporte el Análisis Inicial de Proyecto que se encuentra en la pestaña procesos con acceso restringido.
Resumo la tramitación:
FOTOGRAFIAS DE OBRAS


















.jpg/picture-200?_=1723c7a0468)












